Overview
If you’re a woman considering Testosterone Replacement Therapy (TRT) at 30, the first step is to consult a healthcare provider. This initial conversation is vital for evaluating your symptoms and undergoing testosterone level testing. We understand that navigating hormonal health can be challenging, and this assessment is crucial for determining the most suitable treatment options.
Imagine feeling more energized and addressing symptoms like fatigue and low libido. The right support can significantly improve your quality of life. Furthermore, understanding your hormonal health can empower you to make informed decisions about your wellness journey.
So, why wait? Taking this step can lead to a healthier, more fulfilling life. Together, we can explore the options available to you and find the best path forward. Remember, you’re not alone in this journey.
Introduction
Navigating the complexities of hormone health can feel overwhelming, especially for women who may be experiencing the often-overlooked symptoms of low testosterone. We understand how challenging this can be. As awareness of Testosterone Replacement Therapy (TRT) grows, many are discovering its potential to rejuvenate energy levels, enhance sexual health, and improve overall well-being.
But starting TRT at 30 raises important questions:
- How can you effectively identify hormonal imbalances?
- What steps are necessary to embark on this transformative therapy?
Understanding this process can empower you to reclaim your vitality and make informed decisions about your health. Together, we can explore these questions and support you on your wellness journey.
Define Testosterone Replacement Therapy (TRT)
Hormone Replacement Therapy (HRT) is a vital medical treatment aimed at restoring hormone levels in women dealing with hormonal imbalances, particularly during menopause or other transitional life phases. If you’ve been experiencing symptoms like low libido, fatigue, or mood swings due to decreasing testosterone, know that you’re not alone. This therapy can be essential in alleviating these challenges, helping you feel more like yourself again. Administered through various methods—such as topical gels, injections, or pellets—TRT is designed to enhance your overall well-being, boost your energy, and improve your sexual health.
Research shows that TRT can offer significant benefits for women, especially those struggling with low libido or hyposexual desire disorder (HSDD) who haven’t found relief with standard hormone replacement therapy. Many individuals undergoing TRT have reported improvements in sexual desire, arousal, and self-image, with some even experiencing a rise in fulfilling sexual encounters. Take, for example, Marcella Hill, who found that after starting hormone pellet therapy, her libido was remarkably restored, positively transforming her relationship dynamics.
Furthermore, this therapy is gaining recognition as a promising option for managing menopausal symptoms. Studies suggest that it can help alleviate common issues like hot flashes and sleep disturbances. As awareness grows, more women are asking about TRT during their menopause appointments, often inspired by conversations on social media and health podcasts. This shift highlights the importance of understanding the role of this hormone in female health, as it’s often mistakenly labeled solely as a ‘male hormone.’ When prescribed at appropriate physiological doses, TRT can be a safe and effective treatment, empowering you to reclaim your vitality and enhance your quality of life.
If you’re curious about how TRT might help you, consider discussing it with your healthcare provider. Together, we can explore the options available to support your wellness journey.

Identify Symptoms of Low Testosterone
Are you feeling unusually tired, experiencing mood swings, or noticing a decrease in your libido? These could be signs of low hormone levels, which many women face. Common symptoms include:
- Fatigue
- Muscle weakness
- Difficulty concentrating
- Weight gain
- Thinning hair
- Sleep disturbances
If you’re experiencing these symptoms, it’s important to understand that they may indicate a hormonal imbalance. This can be a challenging experience, but you’re not alone. Many women go through similar struggles, and recognizing these signs is the first step toward regaining your well-being.
We understand how overwhelming it can feel, but there’s hope. Seeking further investigation can lead to effective solutions tailored to your needs. Together, we can explore options that support your health and help you feel like yourself again. Don’t hesitate to reach out for guidance on your wellness journey.

Consult a Healthcare Provider for Evaluation
Starting your journey on how to get on TRT at 30 can feel overwhelming, but it’s important to know that you’re not alone. Scheduling an appointment with a healthcare provider who specializes in hormonal health, like those at Woodlands Wellness & Cosmetic Center, is a crucial first step for anyone looking to learn how to get on TRT at 30. During this consultation, you’ll have the opportunity to discuss how to get on TRT at 30, along with your symptoms and medical history in detail, allowing the provider to understand your unique situation better.
The provider will conduct a thorough physical examination and inquire about your lifestyle, stress factors, and any medications you’re currently taking. This comprehensive evaluation is essential for understanding how to get on TRT at 30, as it helps the provider assess your hormonal health accurately. At Woodlands Wellness, specialists emphasize that understanding the nuances of hormonal health is vital for effective treatment. Personalized assessments can lead to significantly improved outcomes for individuals facing hormonal imbalances.
Engaging with a knowledgeable provider ensures that you receive tailored advice and support on how to get on TRT at 30 during your TRT journey. Together, we can empower you to take control of your well-being. Remember, you deserve to feel your best, and the right support is just an appointment away.

Undergo Testosterone Level Testing
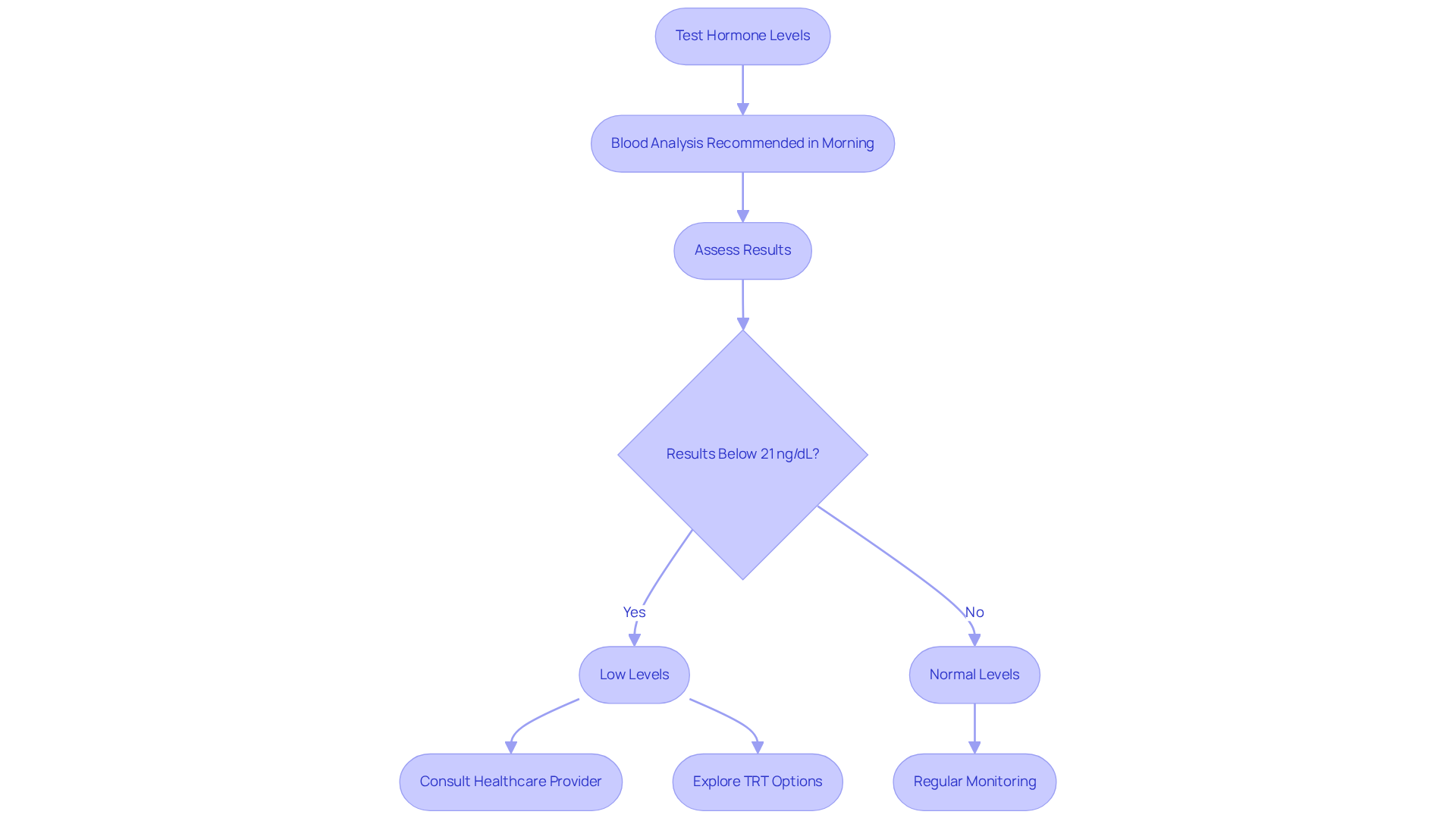
Evaluating your hormone concentrations is an important step in understanding your health. Your healthcare provider will typically recommend a blood analysis, ideally done in the morning when hormone levels are at their peak. This assessment helps gauge your overall hormone production and can reveal if your levels fall below the normal range, which is generally considered under 21 ng/dL for women, according to the American Urological Association (AUA). If your results indicate low hormone levels, it may suggest how to get on TRT at 30 for hormone replacement therapy (HRT).
In addition to testosterone, your provider might recommend testing for estrogen and sex hormone-binding globulin (SHBG). These tests can provide further insights into your hormonal balance. Regular evaluations are crucial, with follow-up testing usually occurring every six months after starting treatment. This ongoing monitoring is vital to ensure safe hormone levels and effective treatment.
Understanding your test results is key. If you notice significant deviations from the norm, it’s essential to discuss these findings with your healthcare provider. Together, you can explore potential treatment options. Real-life experiences show how hormone concentrations can fluctuate among women, influenced by factors like age and hormonal changes. For example, women going through menopause often experience a notable decrease in hormones, leading to symptoms such as fatigue and reduced libido. Consulting with an endocrinologist can offer additional clarity on interpreting your results and determining the best course of action.
It’s also important to be aware of the potential side effects of testosterone replacement therapy (TRT), which may include:
- Acne
- Hair growth at the application site
- Changes in voice
Overall, a precise evaluation and interpretation of hormone levels are essential steps in addressing hormonal imbalances and learning how to get on TRT at 30 as a viable option for enhancing your well-being. Remember, you’re not alone in this journey; together, we can find the right path for you.

Explore Treatment Options for TRT
When considering testosterone replacement therapy (TRT), it’s important to explore the different administration methods available, each with its own unique benefits and drawbacks.
-
Topical Gels: These are applied daily to the skin, allowing for gradual absorption of testosterone. They offer convenience and ease of use, making them a popular choice among patients. However, they require consistent application and can potentially transfer to others through skin contact.
-
Injections: Administered either intramuscularly or subcutaneously, injections are typically scheduled every 1 to 4 weeks. This method enables accurate dosing and can lead to significant improvements in energy and libido; indeed, 52% of men reported increased energy from hormone therapy. However, some patients may experience discomfort at the injection site or fluctuations in hormone levels between doses. The cost of hormone injections usually ranges from $50 to $150.
-
Pellets: Small pellets are inserted under the skin, releasing hormones steadily over several months. This method provides a long-lasting solution and eliminates the need for frequent dosing. However, the insertion procedure may deter some individuals, and there is a risk of infection at the insertion site.
Discussing these options with your healthcare provider is crucial to determine which method aligns best with your lifestyle and preferences. We understand that choosing the right approach can feel overwhelming. Recent statistics show that many patients prefer injections due to their effectiveness, while others appreciate the convenience of topical gels. For instance, individuals using topical gels often value the ease of application, while those opting for pellets enjoy the long-term benefits without the need for frequent dosing. As Marjanovic emphasizes, “TRT isn’t a one-and-done therapy because hormones are dynamic, and treatment should evolve based on regular lab monitoring and patient feedback.” Ultimately, the choice of TRT method should be personalized, taking into account your unique health needs and lifestyle factors. Together, we can navigate this journey towards improved well-being.

Understand Possible Side Effects of TRT
While hormone replacement therapy (TRT) can offer significant benefits, we understand that it’s essential to be aware of possible side effects. Many women undergoing TRT may experience:
- Acne or oily skin
- Mood swings or irritability
- Changes in libido
- Increased body hair or hair loss
- Potential cardiovascular risks
Statistics show that around 60% of men on TRT report skin issues like acne and oiliness, highlighting how common these dermatological side effects can be. Additionally, mood swings are frequent, with emotional shifts often tied to hormone levels, especially with injectable hormones.
Real-world examples can help illustrate effective management strategies for these side effects. For instance, if you’re noticing increased body hair, combining testosterone therapy with 5-alpha-reductase inhibitors might be a helpful option to consider. Keeping a close eye on hormone levels is crucial, as it allows healthcare professionals to adjust treatment plans and minimize any negative effects.
Medical professionals stress the importance of open communication about side effects. Discussing any concerns with a knowledgeable healthcare provider is vital for optimizing your treatment and ensuring your safety. Regular assessments and personalized adjustments to therapy can significantly enhance your overall experience with TRT, allowing you to enjoy its benefits while effectively managing any side effects. Together, we can navigate this journey towards better health.

Schedule Regular Follow-Up Appointments
After starting Testosterone Replacement Therapy (TRT) at Woodlands Wellness & Cosmetic Center, it’s crucial to schedule regular follow-up appointments with your healthcare provider. These visits, typically every 3 to 6 months, play several important roles:
- Monitoring Testosterone Levels: Blood tests help measure testosterone levels, ensuring they stay within the optimal range.
- Assessing Symptom Improvement: Your healthcare provider will evaluate how well the therapy is easing symptoms like fatigue, mood swings, and low libido—especially important for those experiencing hormonal changes.
- Adjusting Dosage or Treatment Methods: Based on test results and your feedback, adjustments to the dosage or delivery method might be needed to enhance effectiveness and reduce side effects.
Regular follow-ups are essential for keeping TRT safe and effective. They allow for timely interventions if any complications arise, ensuring that your treatment continues to meet your unique needs. Did you know that about 70% of women report improvements in their symptoms within the first three months of therapy? This statistic highlights just how vital these evaluations are. As one healthcare provider wisely noted, “A comprehensive approach to monitoring is crucial, as it not only tracks hormone levels but also addresses any emerging health concerns, ensuring a balanced and effective treatment journey.”
This sentiment is echoed by patients, like one who shared her experience of feeling more energetic and emotionally stable after just a few months of therapy at Woodlands Wellness & Cosmetic Center. By staying proactive with your follow-up appointments, you can maximize the benefits of TRT and address any potential side effects early on. Together, we can ensure your wellness journey is as smooth and supportive as possible.

Conclusion
Understanding the journey to Testosterone Replacement Therapy (TRT) at 30 is crucial for women facing hormonal imbalances. We recognize that navigating these changes can be challenging, and this guide aims to shed light on the importance of identifying symptoms of low testosterone, consulting healthcare professionals, and exploring various treatment options. By addressing these key aspects, women can take meaningful steps toward reclaiming their vitality and well-being.
Key points discussed include:
- What TRT is
- The common symptoms of low testosterone
- The significance of thorough evaluations and testing
- The different administration methods available
- The potential side effects of TRT
- The importance of regular follow-up appointments
Ultimately, embracing TRT can be a life-enhancing decision for women seeking to improve their quality of life. It’s vital to engage with healthcare providers, ask the right questions, and stay informed about the treatment process. By taking these steps, women can empower themselves to navigate their wellness journey effectively and enjoy the benefits of balanced hormone levels. Together, we can foster a supportive environment where every woman feels confident in her health choices.
Frequently Asked Questions
What is Testosterone Replacement Therapy (TRT)?
Testosterone Replacement Therapy (TRT) is a medical treatment aimed at restoring hormone levels in women experiencing hormonal imbalances, particularly during menopause or other transitional life phases. It helps alleviate symptoms like low libido, fatigue, and mood swings.
How is TRT administered?
TRT can be administered through various methods, including topical gels, injections, or pellets.
What benefits does TRT offer women?
TRT can significantly improve sexual desire, arousal, and self-image, especially for those with low libido or hyposexual desire disorder (HSDD). It may also help alleviate menopausal symptoms such as hot flashes and sleep disturbances.
What are common symptoms of low testosterone in women?
Common symptoms of low testosterone include fatigue, muscle weakness, difficulty concentrating, weight gain, thinning hair, and sleep disturbances.
What should I do if I experience symptoms of low testosterone?
If you experience symptoms like fatigue or decreased libido, it’s important to consult with a healthcare provider to explore potential hormonal imbalances and discuss treatment options.
Is TRT safe for women?
When prescribed at appropriate physiological doses, TRT can be a safe and effective treatment for women, helping to enhance their quality of life and vitality.
How can I learn more about TRT?
To learn more about how TRT might help you, consider discussing it with your healthcare provider, who can provide information and support tailored to your wellness journey.



